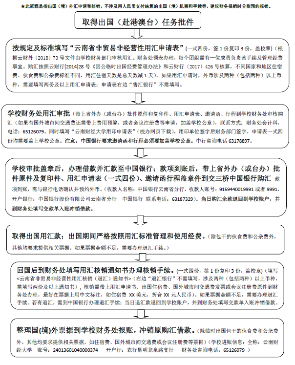
出国出境
因公出国(境)
教师公派
学生赴外
出国提醒及各国所需签证材料
当前您的位置: 网站首页- 出国出境- 因公出国(境)- 信息公示- 正文
发布日期:2022-07-30浏览量:
上一条:会计学院罗莉赴英国访学出访前信息公示
下一条:财政与公共管理学院肖兴安赴新西兰访学出访前信息公示