4月21日晚,第八届中国研究生公共管理案例大赛决赛在中国科学院大学举行。经过紧张而激烈的角逐,beat365财政与公共管理学院 “‘工’同富裕”案例团队凭借其出色的案例文本和现场表现荣获大赛二等奖,同时学校连续4年获得大赛优秀组织奖。


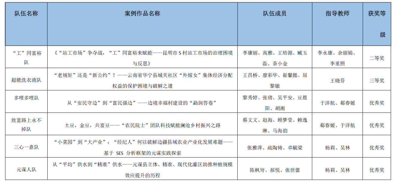
财政与公共管理学院MPA教育发展中心高度重视案例调研与撰写,为鼓励同学关注我国公共管理实际问题,连续两年组织开展公共管理案例活动周,为同学们提供案例选题、调研方法、理论分析等方面指导。此次大赛,MPA同学积极踊跃报名参赛,共提交有效案例44个,获二等奖1项、三等奖1项,优秀奖4项,获奖数量创新高。

第八届中国研究生公共管理案例大赛于2023年12月启动,来自260所院校的2597支队伍报名参赛,来自256所院校的2111支队伍通过文本审核成功进入初赛评审阶段。通过两轮初赛评选,选出了参赛有效案例的前20%(四舍五入,即422篇案例)、前100名和前32名,其中,前32名案例所属队伍进入决赛。决赛共产生特等奖4个,一等奖12个,二等奖16个,三等奖68个,优秀奖322个,最佳案例4个,最有价值队员4个,优秀组织单位73个。